×
解除綁定,重新設定系統帳號的密碼
您的系統帳號 ID:
您的系統帳號:
您的帳號暱稱:
設定新密碼:
設定新密碼:
×
請輸入要加入的「課程代碼」
請向開設課程的使用者索取「課程代碼」
分類題庫
解題動態
排行榜
討論區
競賽區
登入
註冊
回『競賽題庫』
b692.
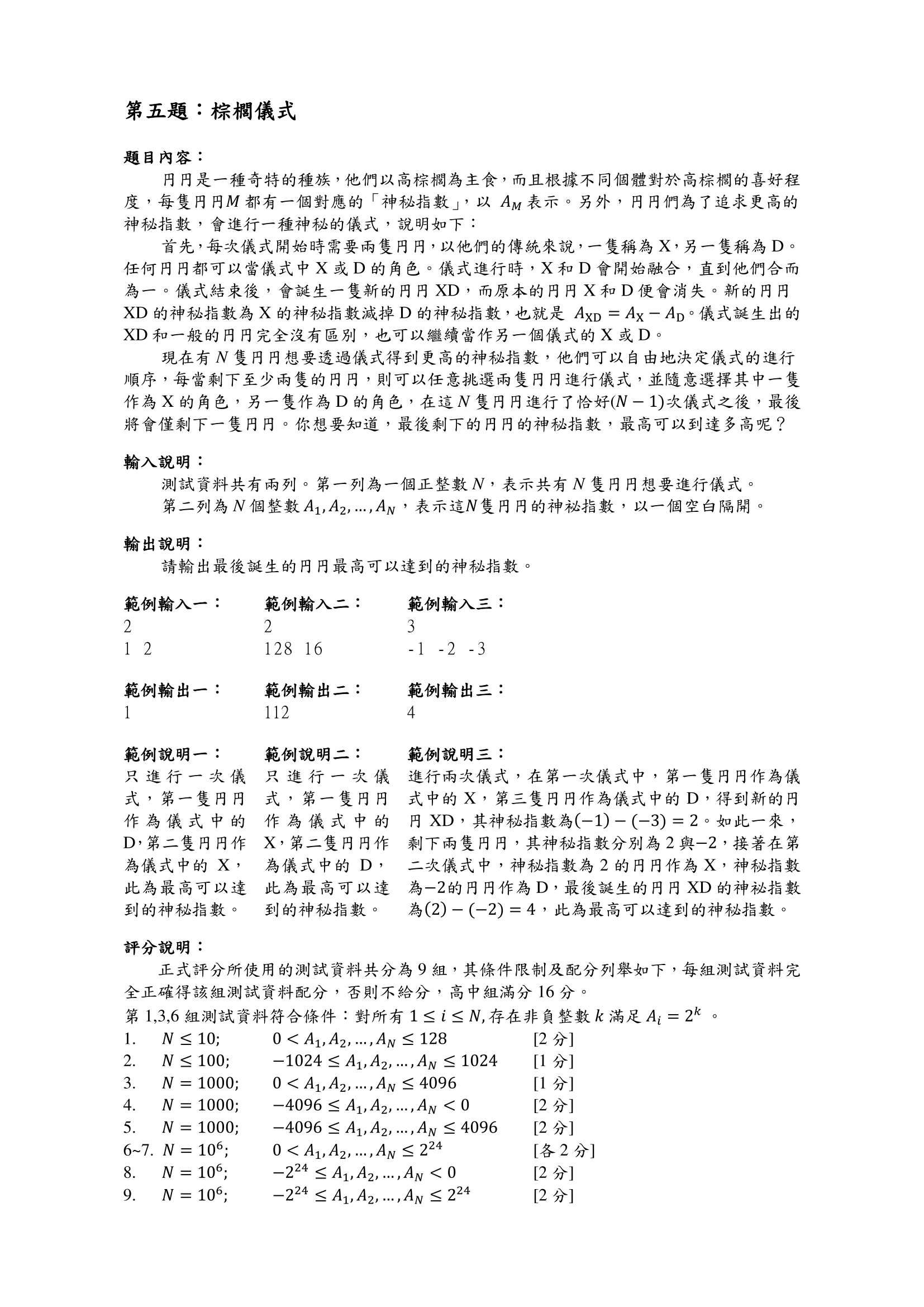
5. 棕櫚儀式
標籤 :
通過比率:
54人
/
64人
( 84%)
[非即時]
評分方式:
Tolerant
最近更新 : 2018-09-26 17:36
內容
輸入說明
輸出說明
範例輸入 #1
範例輸出 #1
測資資訊:
記憶體限制: 64 MB
公開 測資點#0 (11%): 1.0s , <1K
公開 測資點#1 (11%): 1.0s , <1K
公開 測資點#2 (11%): 1.0s , <1M
公開 測資點#3 (11%): 1.0s , <1M
公開 測資點#4 (11%): 1.0s , <1M
公開 測資點#5 (11%): 1.0s , <10M
公開 測資點#6 (11%): 1.0s , <10M
公開 測資點#7 (11%): 1.0s , <10M
公開 測資點#8 (12%): 1.0s , <10M
提示 :
標籤:
出處:
2014
高雄市
資訊學科能力競賽
高中組
本題狀況
本題討論
排行
推
編號
身分
題目
主題
人氣
發表日期
沒有發現任何「解題報告」