×
解除綁定,重新設定系統帳號的密碼
您的系統帳號 ID:
您的系統帳號:
您的帳號暱稱:
設定新密碼:
設定新密碼:
×
請輸入要加入的「課程代碼」
請向開設課程的使用者索取「課程代碼」
Problems
Submissions
Rank
Forum
Contest
Login
Register
回『競賽題庫』
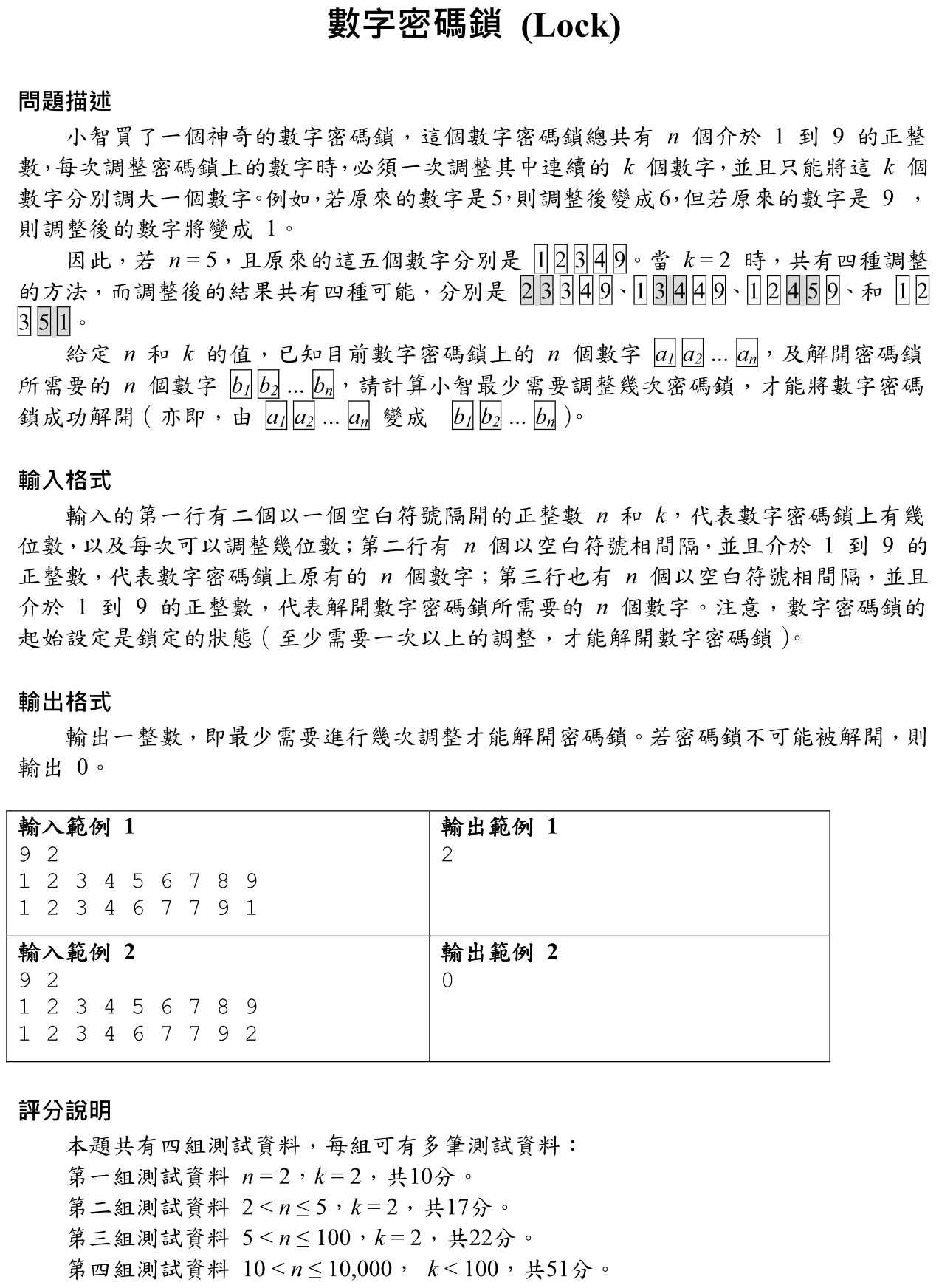
e884.
Q3 數字密碼鎖
Tags :
Accepted rate:
32人
/
39人
( 82%)
[非即時]
評分方式:
Tolerant
最近更新 : 2024-12-14 14:06
Content
Input
Output
Sample Input #1
9 2 1 2 3 4 5 6 7 8 9 1 2 3 4 6 7 7 9 1
Sample Output #1
2
Sample Input #2
9 2 1 2 3 4 5 6 7 8 9 1 2 3 4 6 7 7 9 2
Sample Output #2
0
測資資訊:
記憶體限制: 256 MB
公開 測資點#0 (16%): 1.0s , <1K
公開 測資點#1 (16%): 1.0s , <1K
公開 測資點#2 (17%): 1.0s , <1K
公開 測資點#3 (17%): 1.0s , <1M
公開 測資點#4 (17%): 1.0s , <1M
公開 測資點#5 (17%): 1.0s , <1K
Hint :
Tags:
出處:
106學年度台北資訊學科能力競賽
[管理者:
hshua
(hshua)
]
Status
Forum
排行
推
ID
User
Problem
Subject
Hit
Post Date
沒有發現任何「解題報告」