j244. 111北二3a.兌獎問題
Tags : 字串
Accepted rate: 99人/ 112人 ( 88%) [非即時]
評分方式:
Tolerant

最近更新 : 2022-12-30 01:45

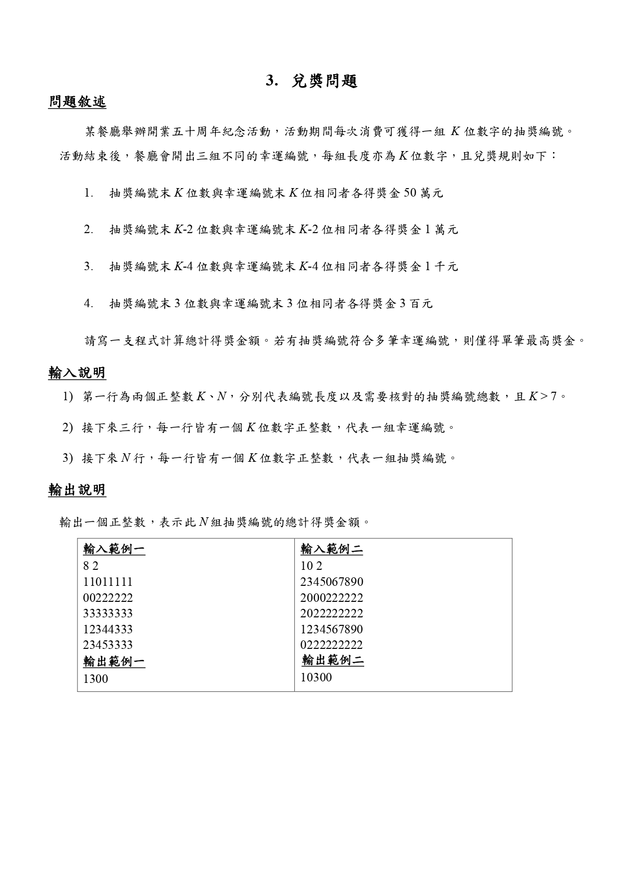
Content

Input

測資範圍
7 < K < 100
1 < N < 6*105
且所有字串只由數字符號 0 ~ 9 所構成


子題配分

30%:N ≤ 100
70%:無特別限制 

Output
Sample Input #1
8 2
11011111
00222222
33333333
12344333
23453333
Sample Output #1
1300
Sample Input #2
10 2
2345067890
2000222222
2022222222
1234567890
0222222222
Sample Output #2
10300
測資資訊:
記憶體限制: 512 MB
公開 測資點#0 (10%): 2.0s , <1M
公開 測資點#1 (10%): 2.0s , <1M
公開 測資點#2 (10%): 2.0s , <1K
公開 測資點#3 (10%): 2.0s , <1M
公開 測資點#4 (10%): 2.0s , <1M
公開 測資點#5 (10%): 2.0s , <1M
公開 測資點#6 (10%): 2.0s , <1M
公開 測資點#7 (10%): 2.0s , <1M
公開 測資點#8 (10%): 2.0s , <50M
公開 測資點#9 (10%): 2.0s , <50M
Hint :
Tags:
字串
出處:
111 北二區 桃竹苗 資訊學科能力複賽 [管理者: mushroom.cs9 ... (mushroom) ]

Status Forum 排行

ID User Problem Subject Hit Post Date
沒有發現任何「解題報告」