k313. 行李超重 (Overweight)
Tags : DP 背包
Accepted rate: 93人/ 111人 ( 84%) [非即時]
評分方式:
Tolerant

最近更新 : 2023-04-12 21:56

Content

Input
Output
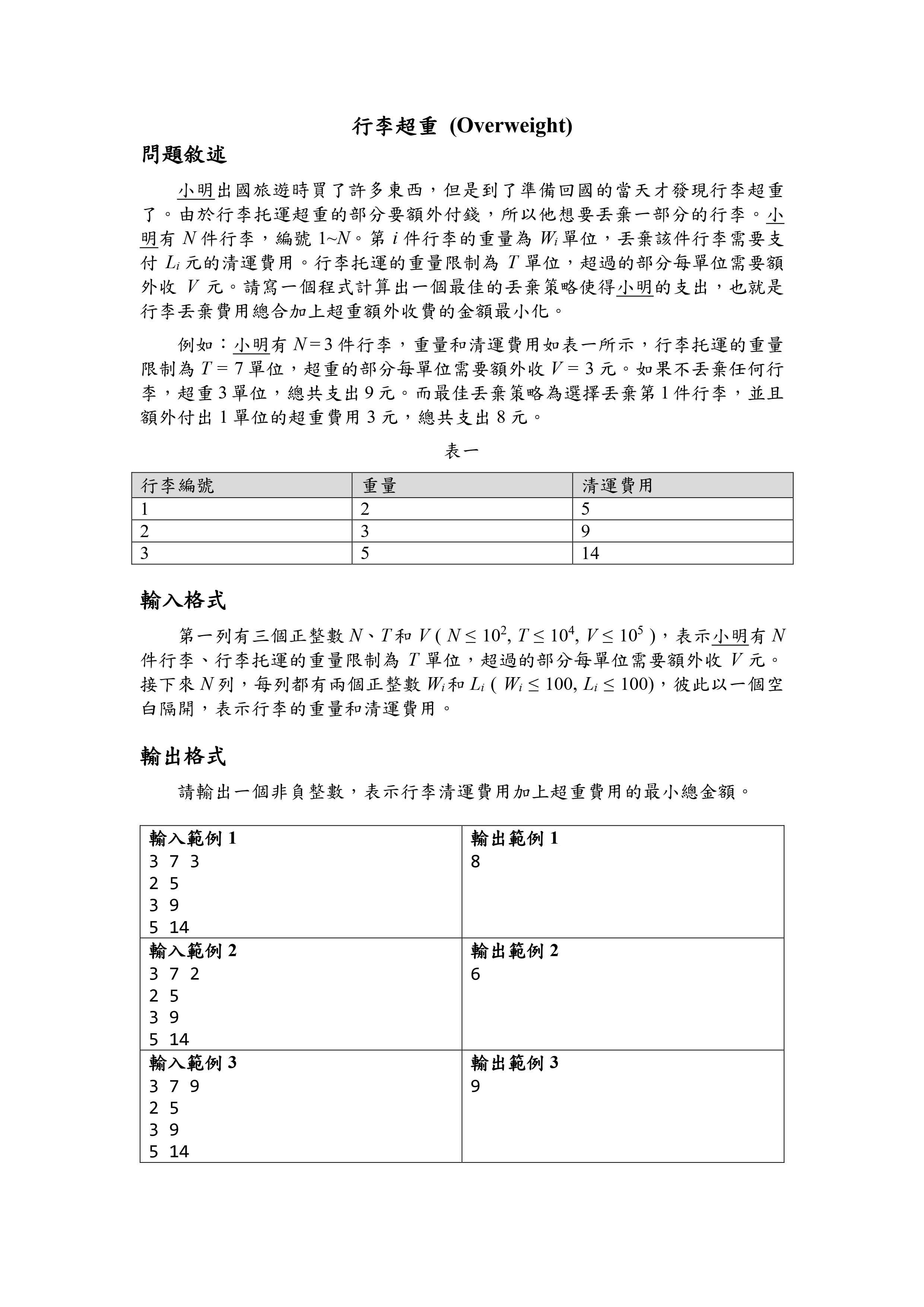
Sample Input #1
3 7 3
2 5
3 9
5 14
Sample Output #1
8
Sample Input #2
3 7 2
2 5
3 9
5 14
Sample Output #2
6
Sample Input #3
3 7 9
2 5
3 9
5 14
Sample Output #3
9
Sample Input #4
3 1 9
2 5
3 9
5 14
Sample Output #4
28
測資資訊:
記憶體限制: 64 MB
公開 測資點#0 (5%): 1.0s , <1K
公開 測資點#1 (5%): 1.0s , <1K
公開 測資點#2 (5%): 1.0s , <1K
公開 測資點#3 (5%): 1.0s , <1K
公開 測資點#4 (5%): 1.0s , <1K
公開 測資點#5 (5%): 1.0s , <1K
公開 測資點#6 (5%): 1.0s , <1K
公開 測資點#7 (5%): 1.0s , <1K
公開 測資點#8 (5%): 1.0s , <1K
公開 測資點#9 (5%): 1.0s , <1K
公開 測資點#10 (5%): 1.0s , <1K
公開 測資點#11 (5%): 1.0s , <1K
公開 測資點#12 (5%): 1.0s , <1K
公開 測資點#13 (5%): 1.0s , <1K
公開 測資點#14 (5%): 1.0s , <1K
公開 測資點#15 (5%): 1.0s , <1K
公開 測資點#16 (5%): 1.0s , <1K
公開 測資點#17 (5%): 1.0s , <1K
公開 測資點#18 (5%): 1.0s , <1K
公開 測資點#19 (5%): 1.0s , <1K
Hint :
Tags:
DP 背包
出處:
TOI 練習賽 202303 潛力組 第3題 [管理者: mushroom.cs9 ... (mushroom) ]

Status Forum 排行

ID User Problem Subject Hit Post Date
沒有發現任何「解題報告」