k520. P8.幸運基數 (Base)
Tags : 二分搜
Accepted rate: 68人/ 89人 ( 76%) [非即時]
評分方式:
Tolerant

最近更新 : 2023-05-05 01:59

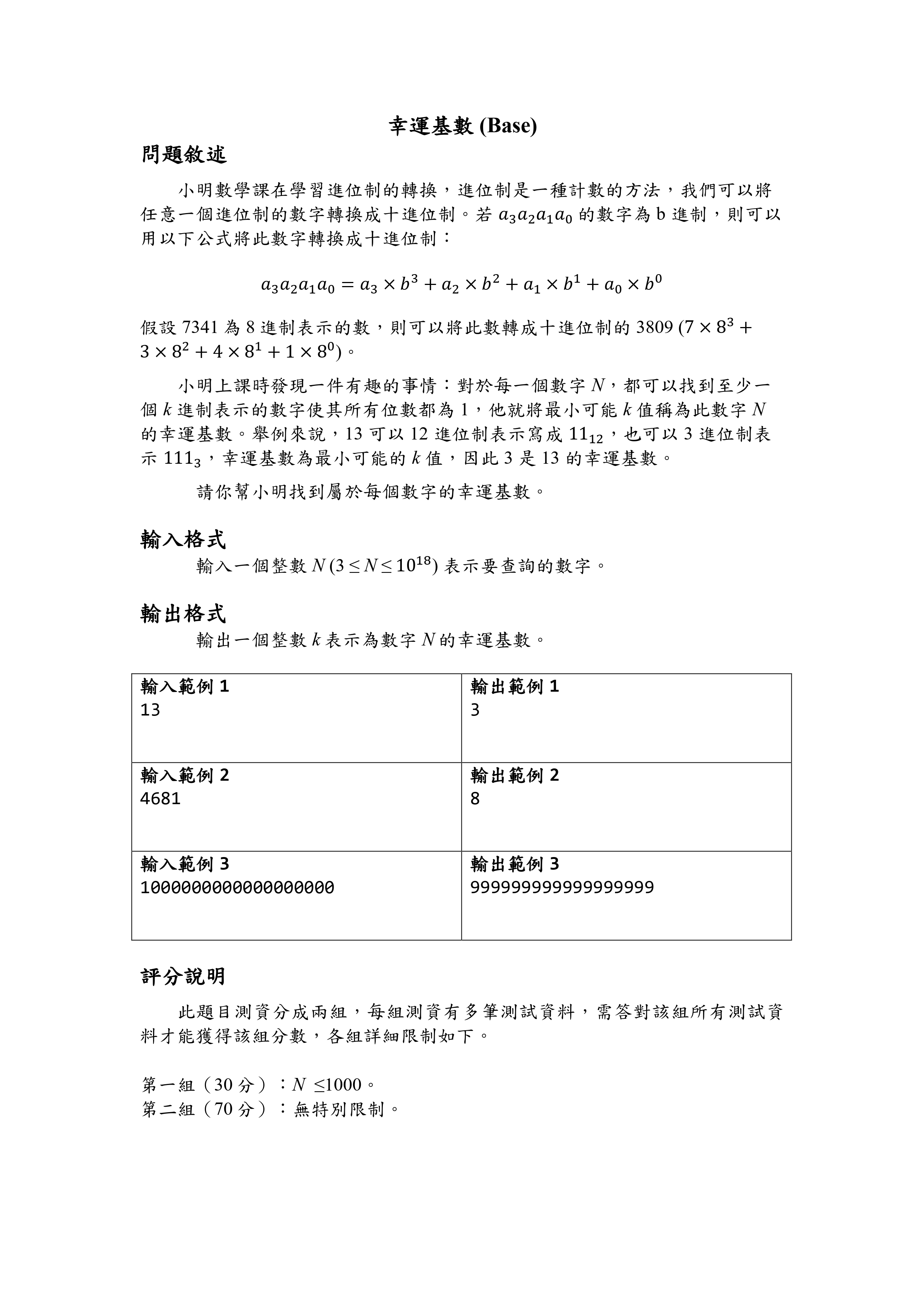
Content

Input
Output
Sample Input #1
13
Sample Output #1
3
Sample Input #2
4681
Sample Output #2
8
Sample Input #3
1000000000000000000
Sample Output #3
999999999999999999
測資資訊:
記憶體限制: 64 MB
公開 測資點#0 (5%): 1.0s , <1K
公開 測資點#1 (5%): 0.5s , <1K
公開 測資點#2 (5%): 0.5s , <1K
公開 測資點#3 (5%): 0.5s , <1K
公開 測資點#4 (5%): 0.5s , <1K
公開 測資點#5 (5%): 0.5s , <1K
公開 測資點#6 (5%): 0.5s , <1K
公開 測資點#7 (5%): 0.5s , <1K
公開 測資點#8 (5%): 0.5s , <1K
公開 測資點#9 (5%): 0.5s , <1K
公開 測資點#10 (5%): 0.5s , <1K
公開 測資點#11 (5%): 0.5s , <1K
公開 測資點#12 (5%): 0.5s , <1K
公開 測資點#13 (5%): 0.5s , <1K
公開 測資點#14 (5%): 0.5s , <1K
公開 測資點#15 (5%): 0.5s , <1K
公開 測資點#16 (5%): 0.5s , <1K
公開 測資點#17 (5%): 0.5s , <1K
公開 測資點#18 (5%): 0.5s , <1K
公開 測資點#19 (5%): 0.5s , <1K
Hint :
Tags:
二分搜
出處:
2022年 12月 TOI 新手同好會 [管理者: mushroom.cs9 ... (mushroom) ]

Status Forum 排行

ID User Problem Subject Hit Post Date
沒有發現任何「解題報告」