×
解除綁定,重新設定系統帳號的密碼
您的系統帳號 ID:
您的系統帳號:
您的帳號暱稱:
設定新密碼:
設定新密碼:
×
請輸入要加入的「課程代碼」
請向開設課程的使用者索取「課程代碼」
Problems
Submissions
Rank
Forum
Contest
Login
Register
回『IOI/APCS』
r860.
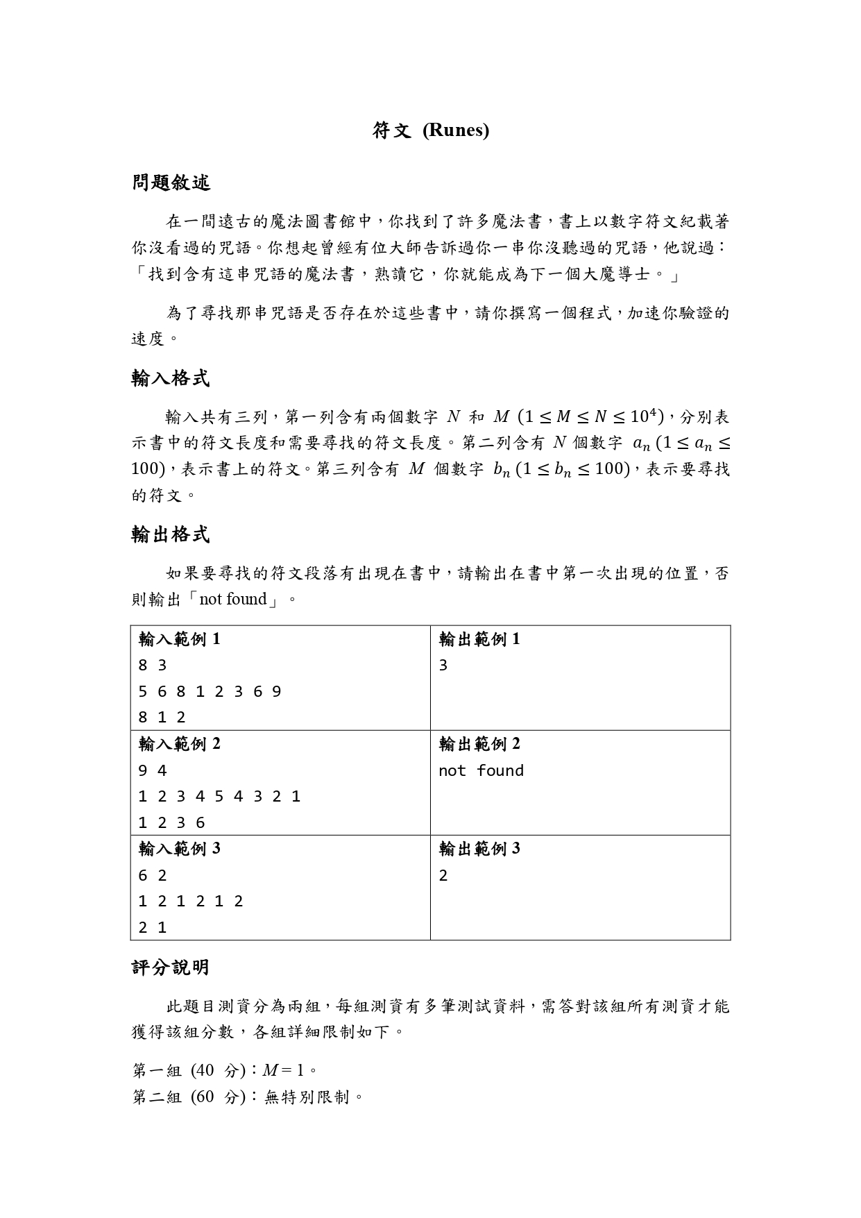
符文 (Runes)
Tags :
一維
陣列
Accepted rate:
11人
/
12人
( 92%)
[非即時]
評分方式:
Tolerant
最近更新 : 2025-12-29 22:06
Content
Input
Output
Sample Input #1
8 3 5 6 8 1 2 3 6 9 8 1 2
Sample Output #1
3
Sample Input #2
9 4 1 2 3 4 5 4 3 2 1 1 2 3 6
Sample Output #2
not found
Sample Input #3
6 2 1 2 1 2 1 2 2 1
Sample Output #3
2
測資資訊:
記憶體限制: 64 MB
公開 測資點#0 (5%): 1.0s , <1K
公開 測資點#1 (5%): 0.5s , <1K
公開 測資點#2 (5%): 0.5s , <1K
公開 測資點#3 (5%): 0.5s , <1K
公開 測資點#4 (5%): 0.5s , <1M
公開 測資點#5 (5%): 0.5s , <1M
公開 測資點#6 (5%): 0.5s , <1M
公開 測資點#7 (5%): 0.5s , <1M
公開 測資點#8 (5%): 0.5s , <1K
公開 測資點#9 (5%): 0.5s , <1K
公開 測資點#10 (5%): 0.5s , <1K
公開 測資點#11 (5%): 0.5s , <1K
公開 測資點#12 (5%): 0.5s , <1M
公開 測資點#13 (5%): 0.5s , <1M
公開 測資點#14 (5%): 0.5s , <1M
公開 測資點#15 (5%): 0.5s , <1M
公開 測資點#16 (5%): 0.5s , <1M
公開 測資點#17 (5%): 0.5s , <1M
公開 測資點#18 (5%): 0.5s , <1M
公開 測資點#19 (5%): 0.5s , <1M
Hint :
Tags:
一維
陣列
出處:
TOI
練習賽
202511
新手組
第3題
[管理者:
mushroom.cs9 ...
(mushroom)
]
Status
Forum
排行
推
ID
User
Problem
Subject
Hit
Post Date
沒有發現任何「解題報告」