d667. 00820 - Internet Bandwidth
Tags :
Accepted rate: 333人/ 359人 ( 93%) [非即時]
評分方式:
Tolerant

最近更新 : 2012-11-13 23:52

Content

在網路上有許多節點,點與點之間有連結,相當於是條網路線,網路線可以是雙向的,但是每條都有同時單秒最大負荷量,不過一個點可以同時對很多其他很多點作傳輸,現在要找出點對點的單秒最大傳輸流量,

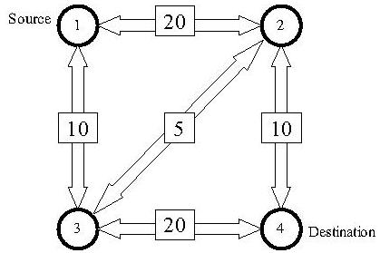
例如:  現在要從1為起點傳到4為終點,其最大流量為25,分別路徑為1-2-4 流量10,1-3-4  流量10,1-2-3-4 流量5,加起來共25。

Input

有很多筆測資。每一個測資還始會有一個數字代表有幾個節點 n (2 ≤n ≤100),這 n 個節點分別編號為1~n,接下來的那一行會有3個數字s ,t ,c,分別代表起始節點、目標節點及連線數量。接下來的 c 行每行有三個整數,前兩個整數代表所連接的節點,第三個整數則是頻寬,頻寬為一個不大於 1000 的非負整數。

每兩點之間可能有超過2條的連線,但是不會自己連到自己,以及所有連線都是雙向的,最後輸入0代表結束該筆測資。

Output

對於每一筆測資,首先印出第幾個網路,然後印出 從 s 傳到 t 的最大頻寬,每一組測試資料後都換一行。

Sample Input #1
4
1 4 5
1 2 20
1 3 10
2 3 5
2 4 10
3 4 20
0
Sample Output #1
Network 1
The bandwidth is 25.
測資資訊:
記憶體限制: 512 MB
公開 測資點#0 (100%): 10.0s , <1M
Hint :
Tags:
出處:
UVa 820 [管理者: snail (蝸牛) ]

Status Forum 排行

ID User Problem Subject Hit Post Date
34582 yanbo920223@ ... (Selia) d667
無向最大流
530 2023-04-01 21:02